一、活动目的
为深入学习贯彻习近平新时代中国特色社会主义思想,特别是习近平总书记关于教育的重要论述,全面贯彻党的二十大精神,深入贯彻中办、国办《关于加强新时代关心下一代工作委员会工作的意见》,落实好教育部党组34号文件以及省委办公厅、省政府办公厅和省委教育工委的实施意见精神,按照教育部关工委《关于开展2024年“读懂中国”活动的通知》(教关委函(2024)2号)和湖南省教育工委《关于印发<2024年全省普通高校“读懂中国”主题教育活动实施方案>的通知》(湘教工委通[2024]10号) 的统一部署和有关要求。充分发挥“五老”新中国教育事业建设的亲历者、见证者、实践者的优势,向广大青年学生讲好中国特色社会主义道路的正确性以及新时代教育事业取得的历史性成就、发生的历史性变革,教育引导广大青年学生树立坚定的理想信念,矢志奉献国家和人民,为建设教育强国、教育强省和学校高质量发展奉献青春和力量。
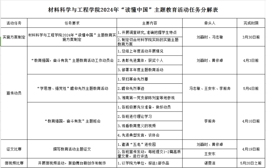
根据《best365中国官方网站大学生2024年“读懂中国”主题教育活动实施方案》,特制定本活动方案。
二、活动主题
教育强国,奋斗有我
三、活动对象
材料科学与工程学院全体在校学生
四、活动组织
主办:中共best365中国官方网站材料科学与工程学院委员会
承办:材料科学与工程学院团委学生会
五、活动作品要求:见附件一、附件二、附件三、附件四
附件1.pdf
附件2.pdf
附件3.pdf
附件4.pdf
材料科学与工程学院
2024年3月28日
