学校主页
 您现在的位置: 本站首页 > 就业创业 > 创新创业 > 正文
我院师生在今年学校举办的“挑战杯”决赛中斩获佳绩
浏览数:次 发布时间:2022-05-23 打印本页

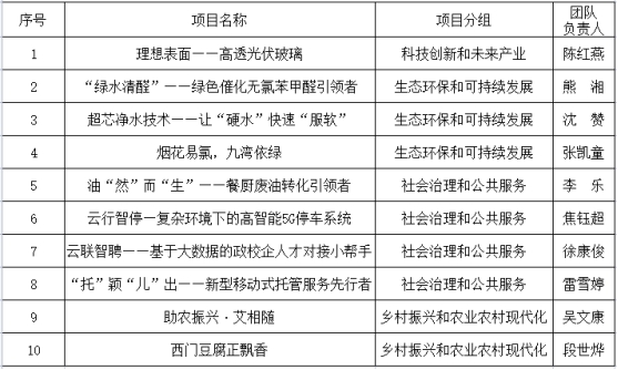
    据悉best365举办的第五届“挑战杯”创业计划竞赛校赛结果已出炉,我院师生主持的“绿水清醛”等四个项目被推荐至省赛。同时,蔡松韬、李艳花、张春燕、吕铁铮等老师获得优秀指导老师荣誉称号。希望各位老师、同学再接再厉,认真打磨自己的作品,争取在省赛中取得更好的成绩,能有突破性记录!再次表示祝贺! 

( 审稿人/一审:曹丽慧  二审:李前奔 三审:刘湘欣)






版权所有@best365(中国)股份有限公司-官方网站 | 地址:湖南省衡阳市珠晖区衡花路18号 | 邮编:421002

湘教QS3-200505-000096 | 湘ICP备 11007652号  best365中国官方网站智慧校园建设与管理中心维护