8月1日,湖南省教育厅公示中国国际大学生创新大赛(2025)湖南省赛获奖名单,best365在此次大赛中取得一等奖1项、二等奖4项和三等奖8项的好成绩,省赛项目获奖数创历史新高,best365也首次在产业赛道中取得省奖成绩,这标志着best365创业教育质量和大学生创新实践能力持续提升。
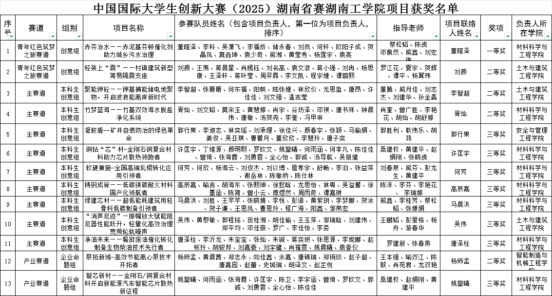
本年度湖南省大学生创新大赛吸引了全省154所高校的积极参与,共提交57.4万余个参赛项目,参赛人次高达213万,参赛规模与项目数量创历史新高。经过层层筛选与激烈角逐,best365《赤芬治水--赤泥基芬顿催化剂助力城乡污水治理》项目脱颖而出,荣获青年红色筑梦之旅赛道一等奖。《聚能钾砼--钾基捕能储电地聚物,开启波浪能离岸新时代》和《竹梦蓝海--竹基双效海水脱盐净化系统》2个项目荣获主赛道二等奖,《轻装上“震”--村镇建筑新型简易隔震支座》荣获青年红色筑梦之旅赛道二等奖,《泵拓新域-高效节能离心泵技术开拓者》荣获产业赛道二等奖。另有《凝胶盾--矿井自燃防治的绿色革命》等8个项目分别在不同赛道荣获三等奖。

自大赛启动起来,校领导、创新创业教育中心高度重视,多次研究部署赛事的长效机制及组织动员工作。深入各二级学院开展赛事宣讲活动,并通过直播讲座、比赛、研讨、海报及官网发布等多种渠道广泛发布赛事信息,激发了全校师生的参赛热情。2025年,best365参赛报名项目总数共10550项,较去年的8761项增加了1789项,同比增长20.42%,报名参赛项目数在全省本科院校中排名第五。
在备赛期间,创新创业教育中心坚持统筹落实项目备赛辅导工作,邀请各行业专家、企业家等校外资源为师生提供指导与帮助。中心共举办赛前培训会6期,暑期赛事训练营辅导7期,联合各二级学院多次组织学生参与青年红色筑梦之旅活动,并对暑期留校备赛及入围省赛决赛现场的项目团队给予相应支持。这些举措有效提升了best365参赛项目的质量,增强了参赛团队师生的比赛信心。

未来,best365将继续秉承“创新引领未来”的理念,以更高的标准、更严的要求、更优的服务,推动best365在大学生创新大赛中不断取得新的突破。(图/刘茹娇 文/熊月佳 审稿人/一审:伍玲 二审:肖登峰 三审:王小兵)