best365中国官方网站
学校主页
学校主页
中心首页
中心概况
中心简介
现任领导
机构设置
联系方式
主任信箱
信息公开
办事流程
批文
师资队伍
师资概况
校内导师
校外导师
教育教学
教学运行
实践平台
教研成果
实验室建设
实验室概况
实验室管理
创新创业
创新典型
创业典型
学科竞赛
通知公告
成果展示
党群工作
政策文件
国家政策
省市政策
学校政策
“七个一”相关政策
文件下载
常用表格
当前位置:
中心首页
>
信息公开
>
办事流程
> 正文
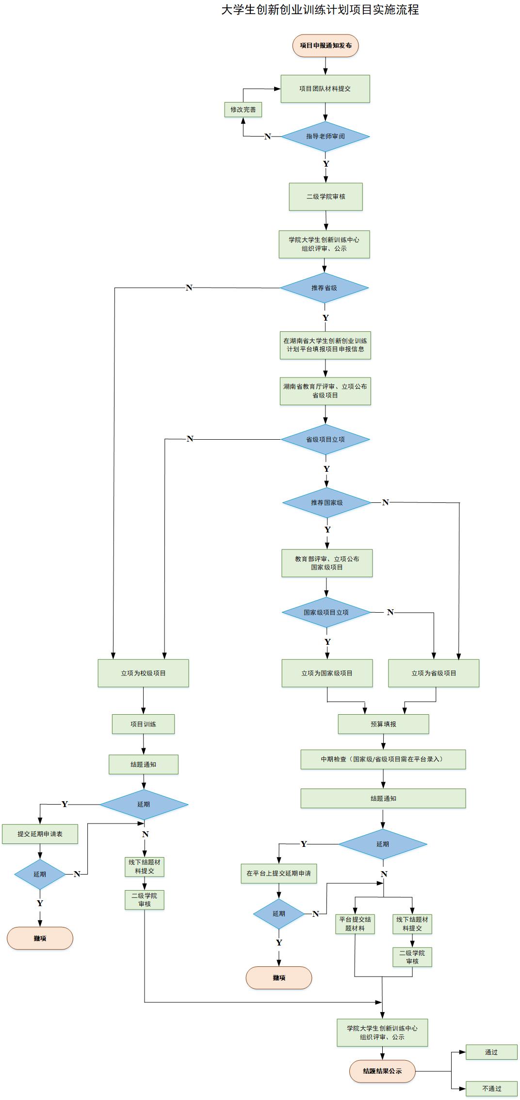
大学生创新创业训练计划项目实施流程
2024年05月10日 点击: