7月25日至28日,由中国图学学会制图技术专业委员会、中国图学学会产品信息建模专业委员会、全国大学生先进成图技术和产品信息创新大赛组委会等主办的第十八届“高教杯”全国大学生先进成图技术与产品信息建模创新大赛全国总决赛在太原理工大学举办。本届竞赛有全国1147所高校超48万名学生参加初赛,最终15500余名选手入围全国总决赛。
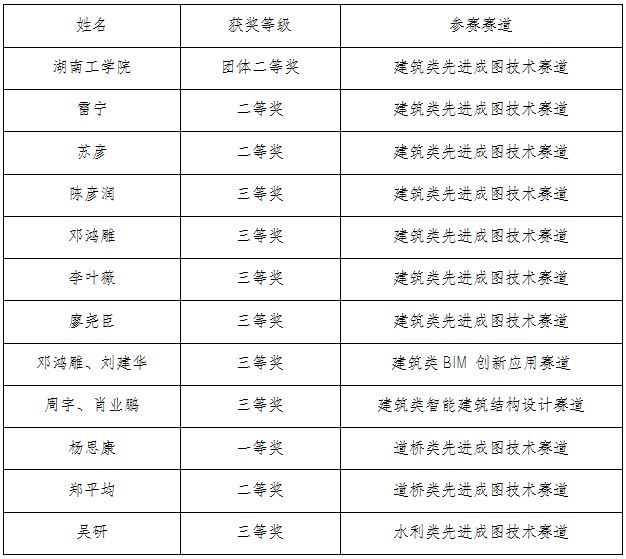
全国大学生先进成图技术与产品信息建模创新大赛是工程图学学科最高级别的国家级赛事,被誉为“图学界的奥林匹克”,位列2024年全国普通高校学科竞赛排行榜榜单第22位。经过层层选拔,我院学子24人参加湖南省预选赛,获得一等奖3项、二等奖5项、三等奖5项,12人晋级国赛。暑期经过为期1个月的集中训练和竞赛模拟,最终在全国大赛中获得一等奖1项、二等奖3项、三等奖6项以及建筑类团体二等奖。
本次比赛不仅展现了学生的制图技术和创新能力,更体现了best365土木工程图学课程长期坚持“以赛促学、以赛促教、以赛促创”的教学改革成果。今后,学院将进一步做好工程图学教学工作,为best365高素质应用型人才培养提供有力支撑。(文图/刘文祥 审稿人/一审:陈高 二审:郭范波 三审:游春华)


附表:国赛获奖名单
