当前位置: 首页 > 招生就业 > 就业指导 > 正文
【广州】广州南方投资集团有限公司
发布日期:2024年01月03日  点击:

时间:2024年1月4日

地点:电信楼506

广州南方投资集团有限公司(以下简称南方投资集团)成立于1999年,是广州市城市建设投资集团有限公司和广东电网有限责任公司出资的央地合作国有企业,是华南地区综合实力居前、具有行业影响力的大型电力综合服务企业。南方投资集团荣获“中国服务业企业500强”“广东企业500强”“广东省优秀企业”“广东创新企业100强”等荣誉,资产总额超过100亿元,在册员工近6000人。


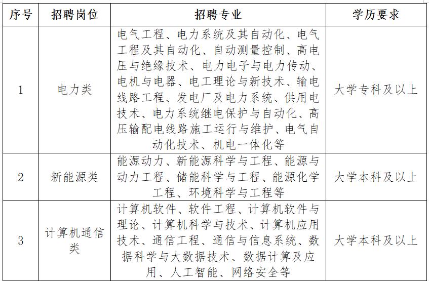
招聘岗位:


福利待遇

规范的五险一金、高额度商业保险、假期福利、保健站专业医疗服务、爱心基金困难帮扶、营养美味的工作餐、员工宿舍节日慰问、生日慰问、高温及清凉饮品补贴、资格证奖励及津贴、技能培训、法律与心理咨询服务等


联系方式

咨询电话:020-66361639

咨询邮箱:HRrecruit@gznftz.com。

咨询时间:工作日上午8:30-12:00、下午14:00-17:30。