近日,中共湖南省委印发了《湖南省干部教育培训规划(2023—2027年)》,并发出通知,要求各市州、县市区委,省委各部委,省直机关各单位、各人民团体党组(党委)结合实际认真抓好贯彻落实。
《湖南省干部教育培训规划(2023—2027年)》全文如下。
为全面贯彻习近平新时代中国特色社会主义思想,深入贯彻党的二十大精神,加快实现“三高四新”美好蓝图,持续深化党的创新理论武装,强化政治训练,加强履职能力培训,深入推进干部教育培训体系改革创新,增强干部教育培训的时代性、系统性、针对性、有效性,打造政治过硬、适应新时代要求、具备领导社会主义现代化建设能力的高素质干部队伍,结合我省实际,制定本规划。
一、围绕凝心铸魂深化理论武装
(一)聚焦主题主线。坚持不懈强化党的创新理论武装,把深入学习贯彻习近平新时代中国特色社会主义思想作为主题主线,贯穿干部教育培训全过程、各方面。坚持把习近平新时代中国特色社会主义思想作为党委(党组)理论学习中心组学习首要内容,作为各级党校(行政学院)、干部学院、社会主义学院和各类干部教育培训机构的主课必修课,作为干部学习的中心内容。巩固拓展学习贯彻习近平新时代中国特色社会主义思想主题教育成果,完善干部理论教育培训长效机制。
把党的创新理论学习教育引向深入,实施“习近平新时代中国特色社会主义思想教育培训计划”:1.组织开展习近平新时代中国特色社会主义思想和党的二十大精神集中轮训,切实抓好学习贯彻党中央全会精神和党中央重大决策部署的培训。省委组织部负责组织省管干部开展专题轮训,指导各地各部门按照干部管理权限,抓好各级干部集中轮训。省干部教育培训网络学院开设学习专栏。2.省委组织部制定新一轮省管干部5年脱产进修计划。各地各部门统筹制定年度培训计划,组织各级各类干部参加习近平新时代中国特色社会主义思想集中培训。3.做好第六批全国干部学习培训教材的使用普及,省委组织部会同省委党校(湖南行政学院)组织编写习近平新时代中国特色社会主义思想专题教材,各地各部门结合实际编写具有地方、行业特点的教材。4.根据习近平新时代中国特色社会主义思想课程体系和教学大纲,省委党校(湖南行政学院)、韶山干部学院、省社会主义学院牵头,分别制定课程开发计划,每年分专题开发一批重点课程。5.省委组织部分批次向各地各部门推荐习近平新时代中国特色社会主义思想好课程、好教材。6.认真落实中央组织部调训计划,每年选派部分中管干部和一定数量省管干部、县处级干部到中央党校(国家行政学院)等国家级干部教育培训机构进行理论学习。7.省委党校(湖南行政学院)每年至少举办6期习近平新时代中国特色社会主义思想进修班,定期组织理论骨干参加理论研修班。8.指导各地各部门精心打造一批反映习近平新时代中国特色社会主义思想生动实践的现场教学点。
(二)推动入脑入心。充分发挥干部教育培训机构作用,围绕讲清楚习近平新时代中国特色社会主义思想的科学体系和核心要义,讲清楚“两个结合”的历史逻辑、理论逻辑、实践逻辑,讲清楚这一思想的世界观、方法论和贯穿其中的立场观点方法,讲清楚这一思想的道理学理哲理,教育引导干部深刻把握这一思想的精神实质。突出读原著学原文悟原理,组织干部原原本本研读《习近平谈治国理政》等重要著作,跟进学习习近平总书记最新重要讲话和重要论述,各级党校(行政学院)、干部学院1个月以上主体班,平均每周安排不少于4学时的集中自学,其他各类主体班、专题班安排一定时长的集中自学,在各类培训中开展“原文精读”“经典导读”等活动。改进教学方式,提升理论教育效果。推行课堂讲授、案例解析、研讨交流、现场感悟相结合的教学方式,积极探索运用新技术新手段开展理论教学,增强理论教育的吸引力感染力说服力。通过在全省范围内定期举办教学研讨会、开展师资培训、组织教学竞赛等方式,持续提升教学水平。完善理论学习考核评价机制,把学习贯彻习近平新时代中国特色社会主义思想情况作为考核领导班子和衡量领导干部思想政治素质的重要内容。在1个月以上主体班开展结业理论测试,成绩合格作为学员结业的重要条件。
(三)促进学用转化。引导干部从党的创新理论中悟规律、明方向、学方法、增智慧,把习近平新时代中国特色社会主义思想转化为坚定理想、锤炼党性和指导实践、推动工作的强大力量。引导教师联系实际教、干部联系实际学,课程备课坚持调研先行,课堂讲授安排教师与学员互动,各类培训班安排一定比例学时开展分组研讨,积极推动研究式学习,鼓励学员聚焦实践、带着问题深入学习。建立领导干部领学机制,围绕学习习近平总书记有关重要论述、党中央决策部署和省委工作要求,紧扣本地本部门工作实际,由领导班子成员轮流领学。建立参训学员述学制度,对参加1个月以上主体班、异地高层次专题班、跨地区跨层级跟班学习的学员,学习结束后通过学习交流会、理论学习中心组学习等方式进行述学,汇报学习收获和工作建议,促进学习成果转化。
二、聚焦对党忠诚强化政治训练
(一)把准政治训练目标内容。坚持把教育引导广大干部深刻领悟“两个确立”的决定性意义、做到“两个维护”作为政治训练的首要目标,明确政治训练重点内容,将政治训练贯穿于干部成长全周期,着力提高干部政治判断力、政治领悟力、政治执行力。加强理想信念教育,突出政治忠诚教育,坚定干部对马克思主义的信仰、对中国特色社会主义的信念、对实现中华民族伟大复兴中国梦的信心。加强党的宗旨教育,强化正确权力观、政绩观、事业观教育。加强政治纪律和政治规矩教育,突出党章和党规党纪学习教育,强化民主集中制教育和党风廉政教育,发挥反腐倡廉警示教育基地(馆)作用,把警示教育作为干部教育培训的重要内容,引导干部知敬畏、存戒惧、守底线。开展中华优秀传统文化教育、家庭家教家风教育。加强革命传统教育,持续开展党史、新中国史、改革开放史、社会主义发展史、中华民族发展史学习培训,引导干部弘扬伟大建党精神,传承红色基因、赓续红色血脉。
(二)突出抓好“关键少数”政治训练。加强对“关键少数”特别是“一把手”的政治培训,实施“‘关键少数’政治能力提升计划”:1.就关系党和国家工作全局、关系全省发展大计的重大理论与现实问题,定期举办省管主要领导干部专题研讨班。2.分类分批安排市州党政正职、县市区党委书记参加中央组织部安排的相关培训,统筹抓好县市区政府正职培训。3.定期组织省属高校、省属企业主要负责同志参加提高政治能力专题培训。4.各地各部门根据干部管理权限突出抓好各级主要领导干部和国有企事业单位主要负责同志政治能力培训。5.市州、县市区党政领导班子成员每2至3年到党校(行政学院)、干部学院至少接受1次系统的党的创新理论教育和党性教育,5年内累计不少于2个月。6.围绕提高政治能力和领导能力,每年在省委党校(湖南行政学院)举办新任厅级干部廉政教育班,注重加强市州、县市区新进党政领导班子成员和省直机关处长、市直机关科长任职培训。7.省委组织部会同省直有关单位分类制定计划,抓好女干部、少数民族干部、党外干部的政治培训。8.加强对高层次人才的政治引领,省委组织部每年组织一定数量人才开展国情省情教育和专题研修。
(三)着力加强年轻干部政治训练。重视从政治上培养年轻干部,实施“年轻干部理想信念强化计划”:1.各级组织人事部门结合优秀年轻干部专题调研,制定年轻干部培训工作计划,分类分级开展年轻干部培训,5年内完成轮训。2.各级党校(行政学院)每年分层次举办中青年干部培训班,各级各类培训班次要注意安排一定数量的年轻干部参加。3.各地各部门根据年轻干部不同成长阶段特点,加强初任培训、任职培训、在职培训和实践锻炼。省委组织部、省委党校(湖南行政学院)每年举办全省选调生示范培训班,各地结合实际定期组织新录用公务员、选调生开展专题培训。4.各级党委(党组)负责同志发挥示范引领作用,在年轻干部培训班讲好“开班第一课”。5.在年轻干部培训中探索推行“政治辅导员”“导师帮带”制度,定期开展谈心谈话、理论辅导等。6.组织学员开展党性分析、实践锻炼、过“政治生日”、重温入党誓词等活动,锤炼党性修养、提高政治觉悟。7.依托韶山干部学院和党性教育现场教学点就近就便开展年轻干部政治培训,广泛开展以深入基层、深入群众为主要形式的沉浸式培训,加强宗旨观念和优良作风教育。
(四)用好红色资源提升党性教育质量。深入挖掘、充分利用湖南红色资源,实施“湖湘党性教育品牌四项行动”。
实施“资源统筹利用行动”。集中优势资源和力量,高标准建设韶山干部学院,打造立足湖南服务全国的党性教育培训高地。设立湘东湘中、湘南、湘西、湘北协作区,建立定期会商工作机制,搭建成员单位之间、各协作区之间交流合作平台。充分发挥革命历史类纪念设施、遗址等作用,设立一批党性教育现场教学点,实现课程、教材、师资共建共享,打造不同主题党性教育精品线路。
实施“课程教材提质行动”。围绕湖南革命先辈、重要人物、重要事件,开发系列党性教育精品课程和教材,用好《湖南红色教育简明教程》等教材。统筹发挥宣传、党校(行政学院)、党史研究、文化旅游等部门单位作用,指导市县两级立足当地红色资源开发特色课程教材。省委党校(湖南行政学院)、韶山干部学院牵头,每2年组织1次全省党性教育教学比赛,促进精品课程脱颖而出。
实施“名师队伍培养行动”。依托省、市州人才计划,引聚培养党史党建、思想政治教育等专业高端人才。各级党校(行政学院)、韶山干部学院重点培养一批中青年优秀骨干教师,分批组织到中国井冈山、延安干部学院进修。韶山干部学院每年举办党性教育师资培训班。
实施“方式方法创新行动”。各级党校(行政学院)进一步规范“驻村入户”沉浸式培训,对培训内容、方式、考核、纪律等作出制度性安排。积极采取观看红色影视作品、排演红色舞台剧、诵读红色家书等方式开展党性教育。加强学员“党性体检”,通过参加党内政治生活、开展党性分析等,强化学员党性锻炼。
三、紧扣发展大局加强履职能力培训
(一)明确培训内容。围绕贯彻落实党的二十大作出的重大战略部署,聚焦实现“三高四新”美好蓝图,分层级分领域分专题开展培训,提高干部推动高质量发展本领、服务群众本领、防范化解风险本领。坚持干什么学什么、缺什么补什么,根据党政领导干部、国有企事业单位领导人员和机关公务员、年轻干部、基层干部、专业技术人员等不同对象特点,加强与岗位职责相匹配的通识教育培训,重点开展经济、政治、文化、社会、生态文明、党的建设、宪法和法律法规、党内法规等知识学习培训,开展军事、国防、外交、统战、教育、科技、民族、宗教、财税、防范和化解政府债务风险、金融、统计、信访、保密、巡视巡察、应急管理、城市建设、公共卫生、舆情应对、基层治理、统筹发展和安全、反垄断、知识产权、身心健康等知识学习培训,引导干部及时填知识空白、补素质短板、强能力弱项。紧扣党委和政府中心工作开展专题培训,统筹用好各类优质资源,加强新知识新技能培训,着力培养打造有专业背景、具备领导现代化建设能力、符合新时代要求的复合型干部队伍。
(二)抓好分类实施。围绕打造高素质专业化干部队伍,实施“干部履职能力提升计划”:1.省委组织部每年会同省直单位开展联合调训,有计划地调训市州、县市区党政领导班子成员和省直有关单位、园区负责同志等。2.围绕建设现代化产业体系、全面推进乡村振兴、先进制造业发展、科技创新、构建高水平对外开放新格局等方面,分期分批组织关键岗位干部赴经济发达地区和全国干部教育培训高校基地开展专题培训。3.围绕树立和践行正确政绩观,针对防控金融风险、防范和化解政府债务风险、严禁统计造假等重点内容,分领域分系统开展全覆盖培训。4.面向省直机关干部和在长省属高校、省属企业中层干部,依托中南大学、湖南大学、湖南师范大学、中南林业科技大学等高校,每年举办专题研修班,开展知识更新培训。5.省委组织部会同省直有关单位,组织实施公务员对口培训计划,分行业举办事业单位领导人员、机关基层党组织负责人和新经济组织、新社会组织、新就业群体党组织负责人及高层次人才、优秀青年人才培训班。6.省委统战部会同省委组织部,依托省社会主义学院统筹抓好党外干部、非公有制经济人士、民营骨干企业主要负责人等党外代表人士的培训。7.每年选调一定数量的社会工作骨干和全省性行业协会商会、“两企三新”党建工作骨干到省级干部教育培训机构培训。8.省直机关工委加强统筹和指导,会同省委党校(湖南行政学院)加大对省直机关副处级以下干部的培训力度;省委教育工委每年安排一定数量的省属高校领导人员和中层干部参加培训;省国资委每年安排一定数量的省属企业领导人员和中层干部参加培训。9.省委组织部每年组织开展基层干部示范培训,办好乡镇(街道)党政正职示范培训班。各市州党委组织部每年至少对乡镇(街道)党政正职和分管党建工作的副书记、组织委员培训1次。各市州党委组织部立足当地实际,依托县级党校(行政学校)和乡镇(街道)党校开展基层干部实务培训。10.加强村(社区)干部培训,省委组织部每年举办示范培训班,市州党委组织部举办重点培训班,县市区党委组织部会同有关部门每年至少对村(社区)党组织书记和村(居)委会主任、驻村第一书记和工作队员培训1次,对村(社区)其他干部每3年轮训1次。11.各地各部门加大对各类干部和专业技术人才能力培训力度,多渠道多形式开展援派帮扶干部人才、挂职干部等教育培训。积极创造条件,支持干部在职自学。
(三)注重实践实效。强化实践导向、问题导向、效果导向,鼓励探索创新,综合运用多种方式方法开展实战化培训。定期开展调查摸底,统筹组织需求、岗位需求、干部需求,分门别类设计项目,量身定制培训内容。加强对年度考核、政治素质考察、巡视巡察、专项检查、领导班子建设日常调研等成果的分析研判和运用,针对领导干部存在的能力、素质短板,开展查漏补缺式培训。省委党校(湖南行政学院)重点围绕习近平新时代中国特色社会主义思想在湖南的生动实践和全省改革发展稳定中攻坚克难典型案例开发课程,加大案例教学比重,持续推进案例教学进课堂。市州党委组织部会同市级党校(行政学院),立足本地实践开发典型案例。从贯彻落实习近平新时代中国特色社会主义思想成效明显、经验突出、特点鲜明的基层单位中,遴选命名一批现场教学点,利用鲜活案例、生动现场开展干部教育培训。加大力度开展现场教学,推动省委党校(湖南行政学院)、韶山干部学院建设主题教室,支持市县两级党校(行政学院)加强实训室建设,推广运用情景模拟、桌面推演、工作复盘等方法开展教学,把培训课堂拓展到工作一线,把一线实践融入到培训课堂,切实提高干部处理问题、化解矛盾、防范风险的能力。
四、着眼提质增效推动改革创新
(一)推进培训机构创新发展。建强培训阵地,实施“干部教育培训机构质量提升计划”:1.省委党校(湖南行政学院)要发挥为党育才、为党献策的独特价值,提升以习近平新时代中国特色社会主义思想为中心内容的理论教育教学质量,充分发挥干部教育培训主渠道主阵地作用,自觉服务好全省发展大局,在着力培养造就堪当民族复兴重任的执政骨干队伍上积极作为;坚持从严治校、质量立校,优化内部治理体系,提升管理运行效能,全面加强教育培训学科布局、课程体系、教学科研、决策咨询等工作,全方位提升教师队伍素质能力;大力推进一体化数字化智能化平台建设,完善校园基础设施,营造红色文化氛围,促进自身高质量发展。2.全面提高市级党校(行政学院)办学治校水平,增强党性教育的实效性,加大履职能力培训力度,推进高素质教师队伍建设,进一步补短板、强弱项、扬优势。3.持续深化县级党校(行政学校)分类建设,推进办学体制改革和办学模式创新,逐步实现应建尽建,开展县级示范性党校(行政学校)评估,促进整体办学水平迈上新台阶。推进乡镇(街道)党校规范化建设,强化县级党校(行政学校)对乡镇(街道)党校的业务指导。4.强化韶山干部学院全省干部党性教育龙头作用,创新办学体制机制,深化区域协作交流,推动优质红色资源共享,突出办学特色,完善课程体系,建设红色资源数据库,积极推进党性教育精品课程打造、教学阵地建设,加强与国家级干部教育培训机构交流合作,扩大对外办学规模,实现规范化、特色化、内涵式发展。5.进一步建好省社会主义学院,办好市州社会主义学院,推动其在培训民主党派和无党派人士、统一战线其他领域代表人士、统战干部及统一战线理论研究人才中发挥更大作用。6.强化对部门行业培训机构的分类指导,切实发挥其在本行业、本系统内开展干部教育培训的独特作用。依托省委教育工委党校、省国资委(国有企业)干部培训基地、中南林业科技大学企业管理干部培训中心等机构,建强行业系统干部培训阵地。加强与中央在湘单位合作共建,依托中建五局信和学院、中国电信湖南分公司5G+数字化应用教学点等,打造干部新知识新技能实训阵地。7.加强与省内高校的合作,开展办学质量评估,设立一批干部教育培训高校基地。8.省委组织部牵头建立干部教育培训工作研商与合作机制,定期组织召开研讨交流会。用好省委党校(湖南行政学院)期刊出版物,加强干部教育培训理论研究。
(二)建设高素质师资队伍。加大名师培养引进力度,把干部教育培训师资纳入各级人才政策支持范畴,努力造就一批对党忠诚、精通党的创新理论、授课水平高、在学科领域有影响力的知名教师。健全专职教师进修培训机制,在各级党校(行政学院)常态化开设师资班,省委党校(湖南行政学院)5年内将市县两级党校(行政学院)教师培训一遍。每年安排一批青年骨干教师到上级部门和干部教育培训机构跟班学习,每年从省市两级党校(行政学院)选派一定数量教学科研骨干到市县两级党校(行政学院)、党性教育现场教学点、实践教学点支教。注重选派党校(行政学院)骨干教师到县市区、园区、企业、乡镇挂职或跟班学习,参与实践锻炼。各级党校(行政学院)设立“名师工作室”,通过联合备课、团队攻关、蹲点调研、导师帮带等方式,加强中青年骨干教师培养。党委组织部门牵头分级建立师资库,注重在领导干部、行业专家、企业经营管理人员、先进模范人物、优秀基层干部中遴选培养师资,邀请从领导岗位退下来、具有较高理论水平和丰富实践经验的干部到党校(行政学院)授课,丰富兼职教师队伍。各级党委组织部门会同党校(行政学院)制定领导干部到党校(行政学院)讲课实施方案,推动领导干部上讲台制度化常态化。推动建立符合干部教育培训特点的师资队伍考核评价体系和职称评审制度。
(三)打造优质课程教材。健全课程审核把关和质量评估机制,实行备课小组、教学部门、干部教育培训机构“三级备课制度”,严格把好课程入口关。完善干部教育培训课程开发和激励机制,推行“优课优酬”“优胜劣汰”,形成优质课程不断涌现的良好局面。每2年举办1次全省党校(行政学院)系统教学科研比赛,开展教学管理竞赛。省委组织部牵头建立全省优质课程库,省市两级党校(行政学院)持续开展“送教下基层”活动,推动优质课程资源下沉。省委组织部会同省委党校(湖南行政学院)加强对干部教育培训教材编写工作的统筹指导,省直单位围绕省委、省政府重大工作部署,结合不同岗位和专业需求,组织编写通俗易懂、务实管用的实训教材和简明读本。市县两级党委组织部门、党校(行政学院)整合力量开发一定数量的区域教材和“乡土教材”。
(四)提升培训数字化水平。推动网络培训体系建设,实施“干部网络培训提质增效计划”:1.省干部教育培训网络学院严格落实干部网络培训国家标准体系要求,稳步推进平台升级,统筹整合培训资源,创新方式方法,完善管理机制,强化网络培训安全保障,加强对市级干部教育培训网络学院工作指导。2.严把网络课程政治关、质量关,规范讲授、制作、审核、发布和更新、退出流程。3.加强网络课程自主开发,支持各地各部门立足特色教学资源开发网络课程,组织开展全省网络精品课程竞赛,择优推荐参评中央组织部基层干部培训优秀网络课程。4.多渠道丰富网络教学课程,通过邀请名家讲授、录制优秀线下课程、开放性资源共享、组织征集、合作开发、定向采购等多种方式,加大优质网络课程开发力度。5.创新干部网络培训模式,采取集中收看网络直播、线下研讨交流、模拟推演相结合的方式开展培训。探索创建网上研讨室、在线学习社区等,加强在线学员、教师间的互动交流。定期开展网络征文、优秀论文征集等活动。6.省委组织部与相关省直单位联合举办网络专题培训班。7.研究制定干部网络学习管理办法,建立网络学习学时互认机制,探索设置网上班主任、学习管理员等。8.加强培训信息化建设,分级建立干部教育培训信息管理系统,综合应用培训记录、培训需求、参训表现等数据,绘制可比较、可检验、可考核的干部“学习图谱”,完善干部培训档案。9.加快推进省市县三级党校(行政学院)“湘江大讲堂”视频专网系统建设。在干部教育培训中探索引入虚拟现实、增强现实、混合现实、人工智能等技术,打造“智慧校园”“智慧课堂”,推动干部教育培训数字化智能化。
五、立足常态长效完善保障体系
(一)强化组织保障。各级党委(党组)要加强对干部教育培训工作的领导,认真贯彻落实《干部教育培训工作条例》《全国干部教育培训规划(2023—2027年)》精神,把干部教育培训工作纳入党的建设整体部署;开展巡视巡察和选人用人专项检查过程中,要注意了解规划实施情况。各级党委(党组)主要负责同志要认真履行职责,每年至少专题研究1次干部教育培训工作,及时解决干部教育培训工作中的困难和问题,年度党建述职应当报告加强干部教育培训有关工作情况。把加强党的创新理论武装情况纳入各级各部门年度绩效考核内容。各级组织人事部门在党委(党组)领导下牵头抓好贯彻实施,市县两级要健全定期会商机制,加强统筹协调和分类指导。
(二)加强科学统筹。完善需求调研、计划生成会商机制,统筹干部教育培训与公务员培训、人才培训、基层党组织负责人培训、党员教育培训,加强干部教育培训主管部门与行业主管部门、培训机构、干部所在单位沟通协商。加强对各类培训内容进党校(行政学院)的统筹把关,确需纳入培训课程的须征得同级党委组织部门同意。完善组织调训机制,科学制定调训计划,防止多头调训、重复培训、多年不训;严格执行调训审批、报备、学习请假等规定,完善点名调训和补训制度,定期通报调训情况。完善双重管理干部培训机制,支持中央在湘单位选派干部参加省内培训,促进教学资源共建共享。完善省内外结对共建和定点帮扶、对口支援培训机制。落实全省干部教育培训“三百工程”动态管理制度,定期组织开展优秀教师、精品课程、攻坚克难典型案例竞赛,调整更新干部教育培训“三百工程”名单,及时在全省发布。健全办学评估机制,完善评估指标体系,加强对干部教育培训机构、项目、班次、课程的质量评估,重视学员评价意见,评估结果作为干部教育培训机构改进工作、提高办学质量的重要依据。
(三)坚持全面从严。将从严管理监督贯穿到干部教育培训全过程。加强培训机构管理,严格落实意识形态工作责任制,落实中央八项规定及其实施细则精神和省委实施意见精神,坚持勤俭办学、规范办学,大力弘扬学习之风、朴素之风、清朗之风。加强教师管理,强化师德师风建设,严守党的政治纪律和政治规矩。完善教师新课试讲、集中备课、外出讲课和专职组织员行为规范等管理办法。严格执行学员管理相关规定,通过选派学风监督员、开展学风抽查、加强警示教育等方式持续强化学风建设,建立学风监督检查长效机制,严肃处理违反学员管理规定行为并通报典型案例。进一步规范和强化学员临时党支部和班委会职责,严肃培训期间党内政治生活。健全重点班次党委组织部门选派跟班联络员制度,将干部接受教育培训情况作为干部考核的内容和任职、晋升的重要依据。探索建立训后跟踪考核机制。
(四)落实经费保障。各级政府要将干部教育培训经费列入年度财政预算,保证工作需要。加强基层干部教育培训经费保障,各级党委可以使用留存的党费组织培训基层党员干部。财政困难地方可按规定统筹使用自有财力和上级相关转移支付开展干部教育培训工作。市县两级要多渠道筹集资金,支持办好县级党校(行政学校)。加大对革命老区、民族地区、乡村振兴重点帮扶地区干部教育培训支持力度。加强干部教育培训经费管理,保证专款专用,提高使用效益。
各地各部门要高度重视,围绕本规划提出的目标和任务,结合实际制定贯彻落实举措。省委组织部对规划贯彻落实情况特别是干部教育培训量化指标完成情况进行督促检查,开展中期和5年总结评估工作,并通报有关情况。
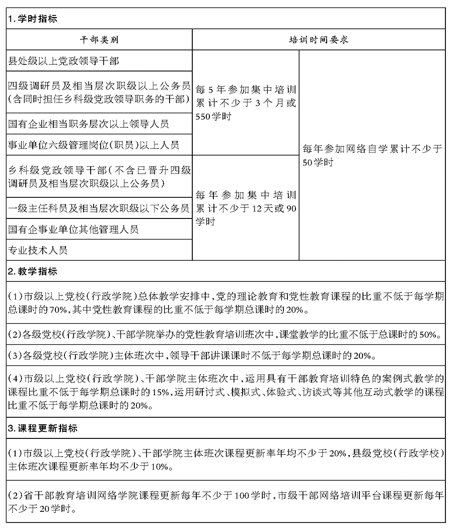
干部教育培训量化指标

注:1.集中培训主要包括以下4种情形:(1)经组织选调参加的脱产培训;(2)参加党委(党组)理论学习中心组学习;(3)经组织统一安排、在规定时限内参加并完成学习任务的网络专题培训;(4)由组织安排,采取线上、线下等方式,在特定时间、指定地点参加的集中宣讲、专题讲座等。2.网络自学学时,主要指干部个人在组织人事部门认可的网络培训平台完成的学时。
信息来源:湖南省人民政府网站www.hunan.gov.cn、《湖南日报》