best365中国官方网站化学与环境工程学院欢迎您! 管理入口 湖工首页
当前位置: 学院首页 > 教育教学 > 课程思政 > 正文
【课程思政设计】非常详细的课程思政设计优秀案例
发布日期:2025年01月10日 点击:

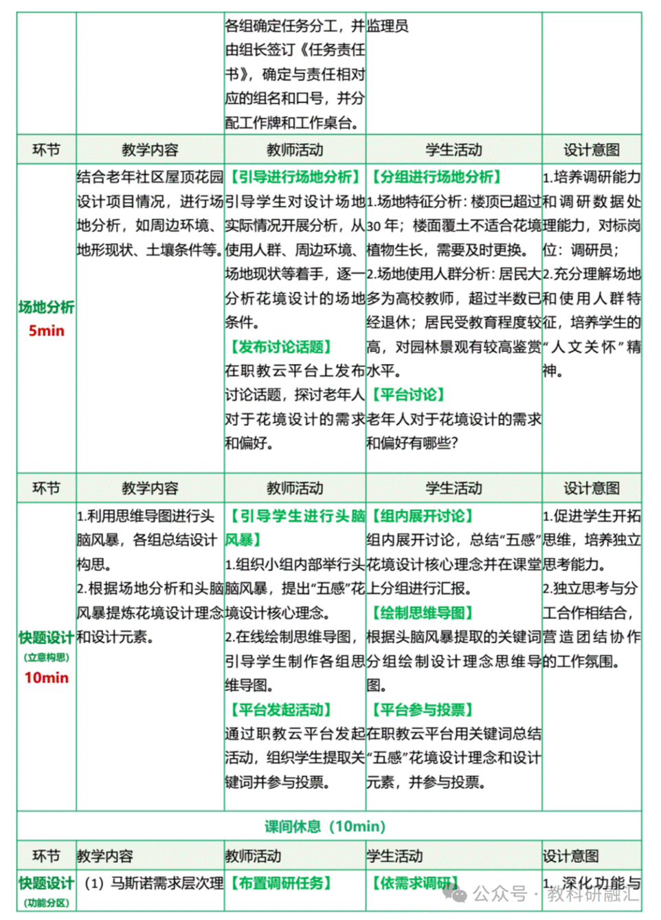
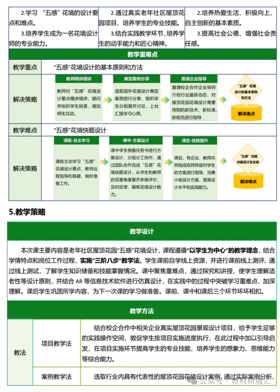
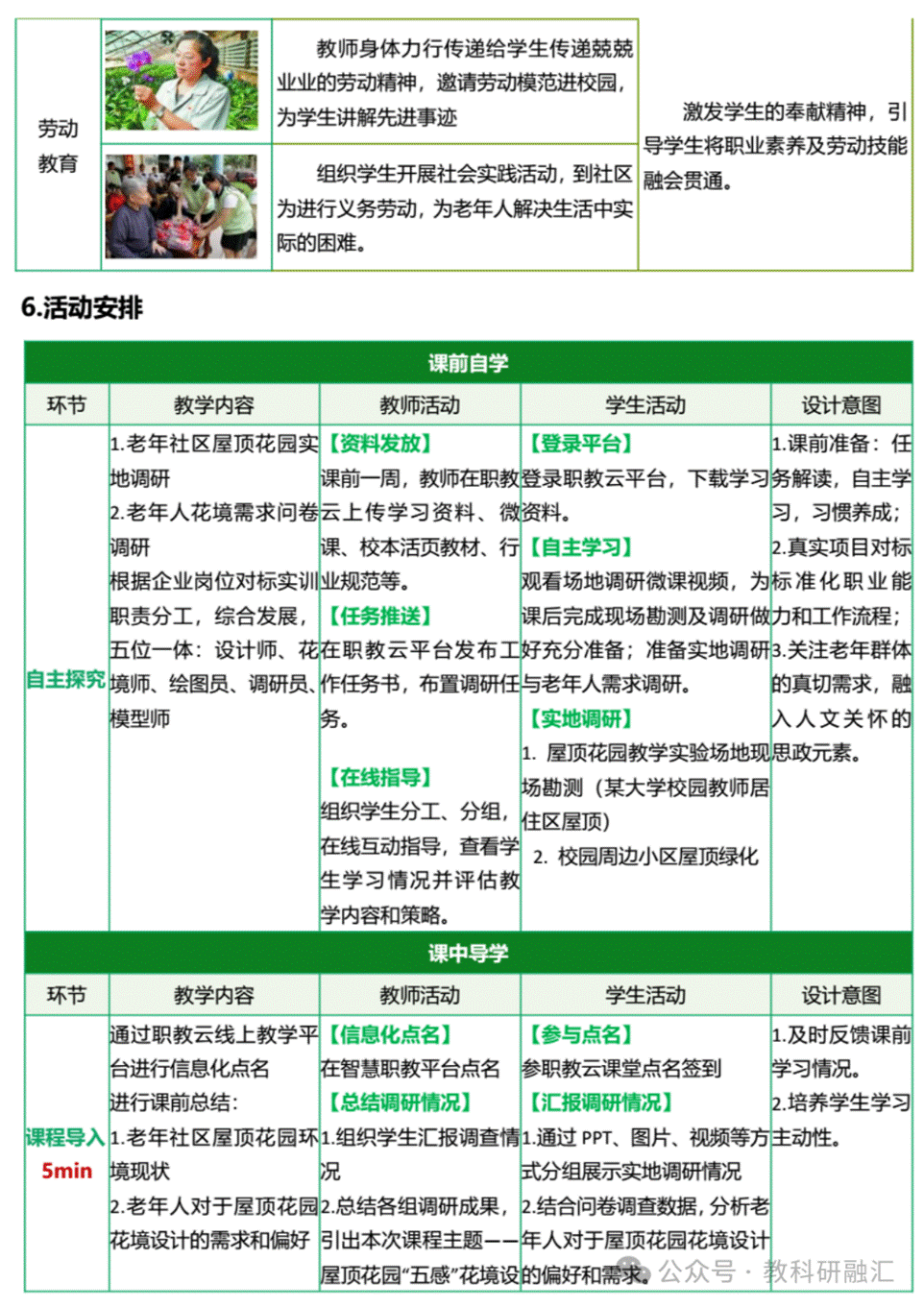
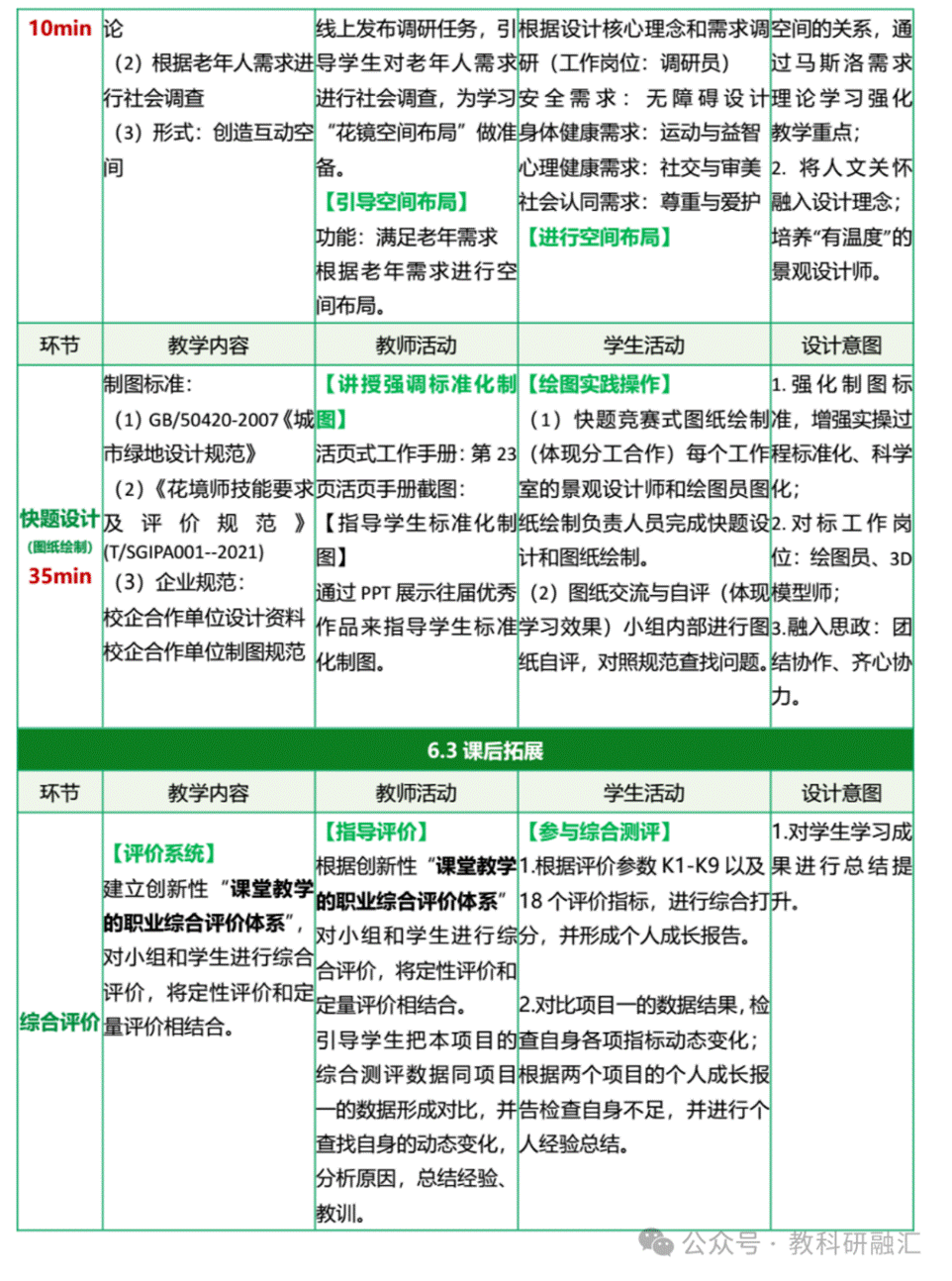
descript

descript

descript

descript

descript

descript

descript

descript

descript

descript

原创:课教科研融汇(微信公众号)

关闭