院属各部门:
为进一步做好2022级新生和2020级专升本学生思想教育、管理和生活、学习指导工作,根据《best365中国官方网站班主任工作规定》,结合学院学生管理的实际情况,现将2022级新生和2020级专升本班级班主任选聘工作有关事项通知如下:
一、工作小组
组 长:曹文明、王小兵
副组长:赵晓军、李闯、朱纪红、黄飞
下设办公室,段思遥任办公室主任,办公室成员为张诗菡、马慧娟、周文婕、罗亦、吴冰玉、白力可艳、戴秋菊、谭少华、仇海燕
二、选聘人数
根据2022级新生和2020级专升本学生人数、编班情况,每个班级选聘1名班主任,拟选聘23名。
三、选聘条件与工作职责
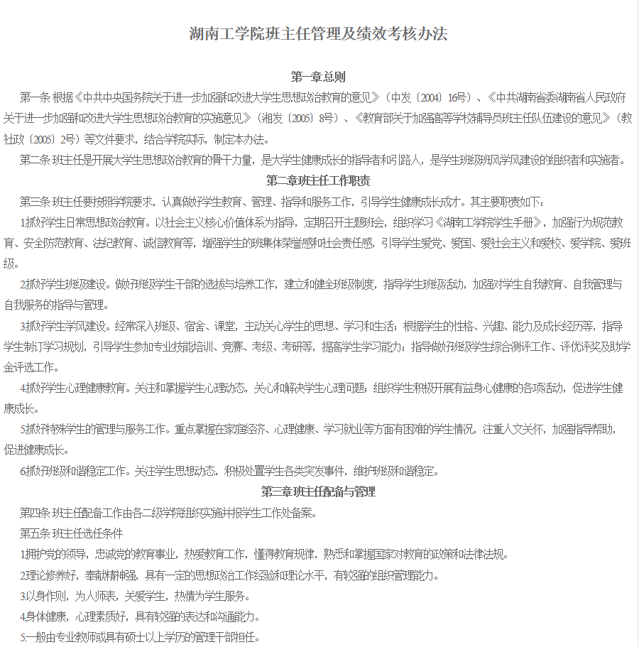
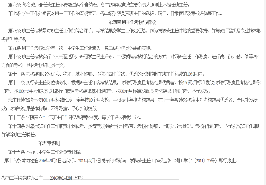
参考附件2《best365中国官方网站班主任工作规定》。
四、选聘方法
1、8月25日前由本人提出申请,填写好附件1《商学院2022级新生和2020级专升本班级班主任申请表》,由部门负责人签署推荐意见后交学院学工办(经管楼205)段思遥老师处,电子材料发2156930169@qq.com;
2、学工办根据报名情况,对申请材料进行审核、汇总;
3、选聘工作领导小组提出选聘意见,建议名单公开公示;
4、选聘名单经公示无异议后报校人事处和学工处备案存档。
best365中国官方网站商学院
2022年6月28日
附件:
1、商学院2022级新生和2020级专升本班级班主任申请表
2、《best365中国官方网站班主任工作规定》
附件1:
商学院2022级新生和2020级专升本班级班主任申请表
姓名 |
|
性别 |
|
学历 |
|
毕业时间 |
|
职称 |
|
出生年月 |
|
教龄 |
|
政治面貌 |
|
所在部门 |
|
参加工作时间 |
|
专业方向 |
|
担任班主任情况 |
|
家庭住址 |
|
办公地点 |
|
联系电话 |
|
邮箱 |
|
从事教学情况(近三年上课班级、上课课程): |
申请所带班级专业方向 |
① |
② |
申请理由: |
部门推荐意见 |
教研室主任签名: 年 月 日 |
学院意见 |
负责人签字: 年 月 日 |
注:截止8月25日,申请表签署意见报至商学院学工办(205)段思遥处,电子邮件发2156930169@qq.com。
附件2:

