best365中国官方网站商学院
经世致用 至诚至勤

通知公告

关于2024年best365中国官方网站第三届大学生旅游综合技能大赛暨省赛选拔赛获奖名单的公示

发布日期:2024年08月27日 点击:

校属各部门、各单位:

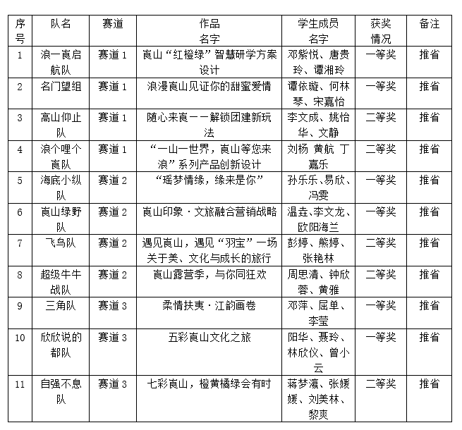
为进一步激发和培养学生的学习思维能力、研究创新能力、实践操作能力和团队协作精神,推进best365创新创业人才培养质量与改革,选拔优秀学生参加上级竞赛,best365于8月22日通过线上函评的方式举办了2024年best365中国官方网站第三届大学生旅游综合技能大赛暨省赛选拔赛。现将获奖学生予以公示。

公示期为8月28日——8月30日,如对以上评定结果有异议,请于公示期内向商学院反映(经管楼301办公室)。

联系人:夏明芳

电话:15873406981