中核华泰建设有限公司2023届校园招聘简章
一、企业简介
中核华泰建设有限公司是国务院直管的十大军工集团、中央直接管理的央企之一——中国核工业集团有限公司的骨干成员企业。以房屋建筑、基础设施、机电、新能源项目的设计施工及投融资为主营业务,拥有房建、市政、公路、机电安装等“五总四专”资质,是中施企协AAA级信用等级企业、中建协AAA级信用等级企业、深圳企业500强(168名)、深圳质量百强企业、深圳市南山区建筑业增加值十强企业。
公司始建于1958年,曾承担“两弹一艇”试验基地和重要国防三线工程建设,先后承建五O四、八一二、八一四、四O五厂等核工业和军工工程,为积极推动核工业基地的建设做出突出贡献。
1981年8月,在完成西北西南三线建设任务后,响应党中央的伟大号召,整建制南下鹏城,参与深圳经济特区建设,实现了由计划经济向市场经济、由军工工程向民用与军工工程并重的转变,成为第一家在深圳落户的知名建筑企业,被称为“拓荒牛”。公司进深40余载,沐浴着改革开放的春风,传承核工业企业文化精髓,立足深圳,艰苦创业,为特区的发展和辉煌铺路搭桥、添砖加瓦,先后承建数百项重点工程,打造了多项市优、省优、部优和国家级优质工程。
2009年,为顺应集团公司资产重组整体改制,公司进行分立式改制,成立中核华泰建设有限公司。强核报国新使命,创新奉献新征程。作为中核集团和中国核建在粤港澳大湾区的窗口企业,中核华泰将立足“湾区先锋,百亿华泰”的发展目标,继续秉承“责任、安全、创新、协同”的核心价值观,弘扬“强核报国、创新奉献”的新时代核工业精神,扎根先行示范区和粤港澳大湾区,充分发挥双区优势,辐射长三角,带动成渝经济圈,发展长江经济带,聚焦公司房建、基建、机电、新能源核心业务,科技驱动、数字赋能,将公司发展成为主业清晰、治理科学、运营协同、价值高端,具备全产业链整合能力的国内优秀工程服务商。
二、招聘岗位:
1、管培生岗位(“核苗计划”人才)

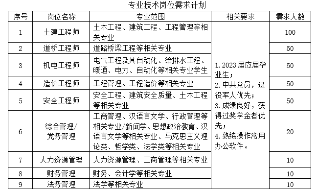
2、专业技术岗位

三、培养计划
1、“核苗计划”人才
“核苗计划”人才定位为公司中高层管理人员的后备军,“核苗计划”为具备优秀潜质的应届毕业生提供系统的职业发展方案,为其量身打造全过程、全方位、可持续的发展平台,服务青年员工的成长成才。
2、专业技术岗位
公司建立了完整系统的培训体系,应届毕业生入职以后,先按照技术职能职系的标准进行考核和晋升,入职满三年,根据个人职业发展意愿和工作岗位需求,员工可选择走管理职系或技术职能职系发展道路,从而将个人的职业发展与公司的发展需求紧密结合起来,实现自我的人生价值。

四、工作地点
华南区域:广东、福建、湖南、江西、海南等地区;
华东区域:上海、江苏、浙江、山东、湖北等地区;
西南区域:重庆、四川、贵州、陕西等地区;
机电分公司:华东、华南、西南区域均有工作地点。
五、薪酬福利
1、管培生岗位(“核苗计划”人才)

2、专业技术岗位

员工的薪酬根据绩效考核、工作年限、岗位晋升、经营业绩情况调整,每年至少调薪一次。
研究生及以上学历薪酬面议,优秀毕业生激励金、项目激励金、其他各类奖金、补贴、津贴在此基础上另行加算.

2、福利补贴
公司提供丰富完善的福利保障,福利补贴项目为:七险二金、包食宿、大学生安家费、通讯补贴、交通补贴、发达城市补贴、艰苦地区津贴、工会福利、高温津贴、生日蛋糕券、专业培训、定期体检等。
六、招聘流程
1、管培生岗位(“核苗计划”人才)
登录网申系统填写申请 → 公司组织首次面试(或视频面试)→ 高潜能力测试 → → 笔试 → 公司组织第二次面试 → 签订三方协议。
2、专业技术岗位
登录网申系统填写申请 → 面试(或视频面试)→ 性格测试 → 签订三方协议。
七、联系方式
地 址:深圳市南山区西丽同沙路168号凯达尔
大厦A座18楼
联系电话:0755-85946589-2004
邮箱: zhhthr@cni.ht.com
联系人:段老师 13480993830
刘老师 16620800119
张老师 15823030404
李老师 13147096618