ACADEMIC AFFAIRS OFFICE
HNIT Home
Home
Institution
Party Construction
Teaching Administration
Teaching Construction
Curriculum Ideology&Politics
Quality Education
Emerging Engineering Edu
Emerging liberal Art Edu
faculty development
Download
校教务【2023】204号
校属各单位:
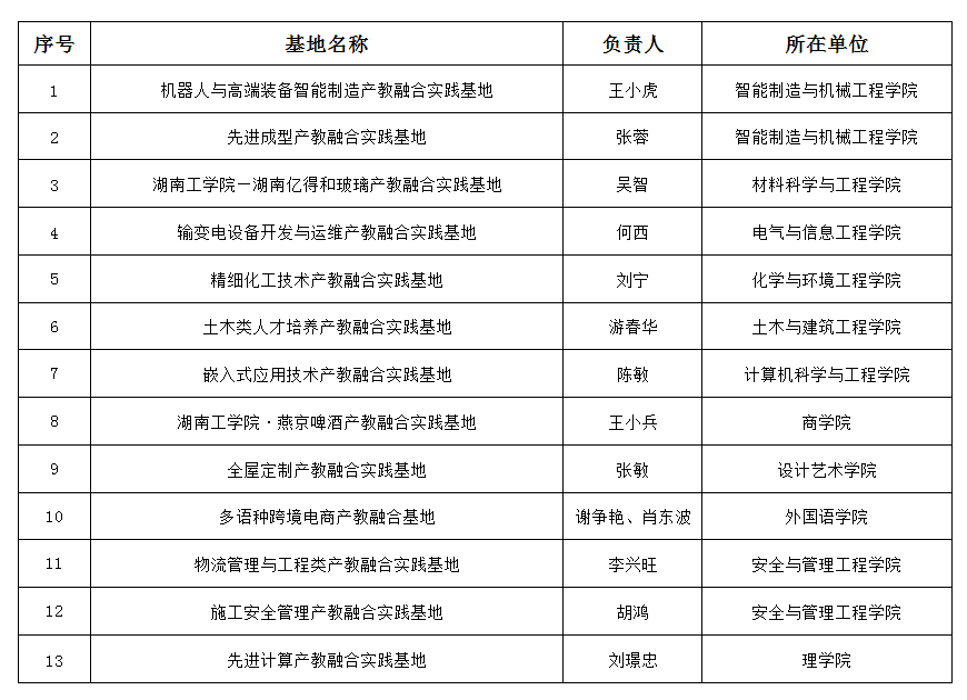
根据《关于开展校级产教融合实践基地申报工作的通知》精神,教务处认真组织开展了2023年校级产教融合实践基地评审工作。经专家评审,拟确定“机器人与高端装备智能制造产教融合实践基地”等13个基地为2023年校级产教融合实践基地,现予以公示(见附表)。
公示期:2023年11月7日至2023年11月12日。如有异议,请在公示期内以书面材料的形式向教务处实践教学科反映。
教务处
2023年11月7日
附表: