院教务〔2020〕108号
为进一步完善best365重修工作,落实《best365中国官方网站考试管理办法》、《best365中国官方网站本科生学籍管理规定》文件有关规定,引导学生树立正确的学习态度,建立best365良好的学风考风,帮助学生顺利完成学业,现对课程重修通知如下:
一、重修面向对象
1、课程考核(含考试和考查)不及格经补考仍不及格者;
2、经重修后考核仍不及格者;
3、期末考试违纪、舞弊、无故不参加考试者;
4、实习、实验、课程设计等实践教学环节不及格者。
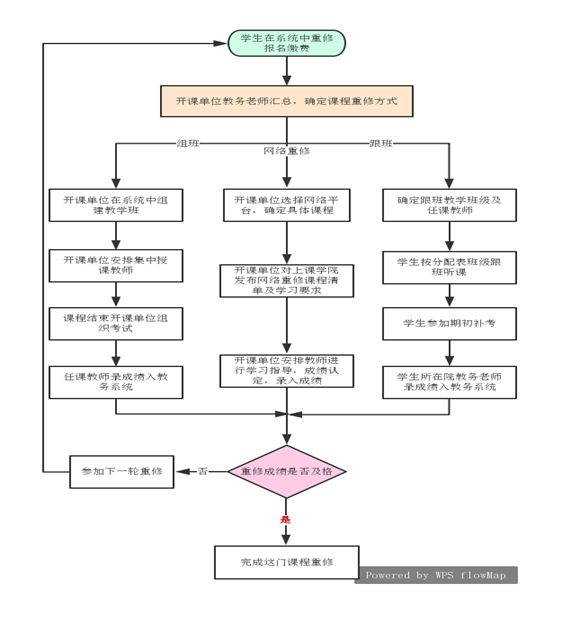
二、课程重修工作流程
1、重修报名缴费时间:2020年9月22日16:00—2020年9月27日24:00
2、具体工作流程:

三、课程重修方式
1、开班集中授课
重修人数超过40人或低于40人但由于教室座位限制等原因无法将重修学生分到教学班级跟班重修时,组建重修教学班在周末或晚上集中授课,每个教学班级学生规模一般不超过150人。集中上课课时数为培养方案课时的1/3~1/2,开课单位提出重修授课方案,报教务处批准后实施。
2、跟班随堂听课学习
重修人数低于40人时,原则上将重修学生分到教学班级去跟班随堂听课重修,学生所在学院教务秘书将学生分到教学班时应综合考虑学生本人课表和教室座位数等因素。学生原则上应跟班听课,确因时间冲突等特殊情况征得任课老师同意后部分内容自学。随堂听课应不少于该门课程总学时1/2。
实习、课程设计(学业论文)等集中实践教学环节由二级学院安排随下一年级重做。学生应在集中实践教学环节开始前一周与指导老师联系确定重做安排。
3、网络重修方式
网络重修原则上按照《best365中国官方网站网课选修课程管理办法》文件执行,学生个人未经允许不得擅自采用网络重修方式。
学生可通过网络课程平台进行重修课程自主学习,学习之后需填写《best365中国官方网站重修课程(网络)成绩认定表》(见附件1)。在平台上完成课程的在线学习、作业、结课考试,综合成绩合格获得电子证书后,提交成绩单原件和电子证书打印件,以及mooc平台课程学习记录截图,到所在学院教务老师处进行成绩登记。由学院保存相关成绩资料。
网络课程重修流程:
(1)开课单位根据重修学生名单,确定课程重修方式(单独组班、跟班或选择网络课程重修)。
(2)网络重修课程,开课单位教研室选定重修课程对应的课程平台和具体网络课程,选择课程时,注意课程的匹配度,学时学分、课程内容、学习周期、成绩评定方式,考核方式,开课单位可以根据课程情况确定是否需要参加线下考试。发布课程清单及学习要求。
(3)学生根据网络课程清单,在网上进行学习。每门课程开课单位安排课程指导教师,关注学生学习动态,及时对学生进行学习督促和指导,课程完成后进行成绩、学分的认定和成绩录入工作。
四、重修课程成绩评定与录入
1、考试、考查课程
成绩以考试卷面成绩为准,平时考核作为学生参加考试资格认定的依据。跟班重修(补考)试卷评阅卷后,阅卷老师填写《best365中国官方网站重修课程成绩登记表》(见附件2),交学生所在学院教务秘书,由其将成绩录入教务系统;开班集中授课重修的任课老师在系统中录入重修成绩后,按教学班级和行政班级分别打印输出成绩单。教学班级成绩单和考试答卷一起装订(由开课单位存档),行政班级成绩单交学生所在学院。
2、集中实践教学环节
学生随下一年级相应班级完成应重做的实习、课程设计(学业论文)等集中实践教学环节,由指导老师评定成绩,填写《best365中国官方网站重修课程成绩登记表》(见附件2),交学生所在学院教务秘书,由其录入教务管理系统。
五、重修收费
重修听课学习者暂不收费。根据湖南省发展和改革委员会、湖南省财政厅、湖南省教育厅(湘发改价费〔2019〕548号)文件精神,best365中国官方网站从2019年秋季开学起实行学分制收费管理,每学分学费为75元,故2019级学生参加重修考试按75元/学分.次收取考试费用。2017级、2018级学生参加重修考试按20元/门.次收取考试费用不变。重修费用交学生所在学院教务老师,重修考试费用收齐后由二级学院统一交学校财务。缴费收据作为学生参加重修考试的依据。
六、其他
学生每学期重修课程原则上不超过5门;
因培养方案调整,需重修的课程停开,由二级学院确定重修相对应学期内课程性质相似的其他课程;
教师出卷、阅卷、监考等报酬按学校考试课程相关规定执行。
教务处
2020年9月21日