各二级学院(部):
为探索人工智能环境下新型教育教学改革模式与技术发展路径,解锁“人工智能+教育”新场景,推进人工智能时代下的教育创新,教师发展中心将组织开展“AI赋能教育教学成果”系列培训工作,现就有关事项通知如下:
一、培训对象
全校教师
二、培训时间及形式
时间:2025年2月18日-2025年2月21日19:00-20:00
形式:“雨课堂”线上直播
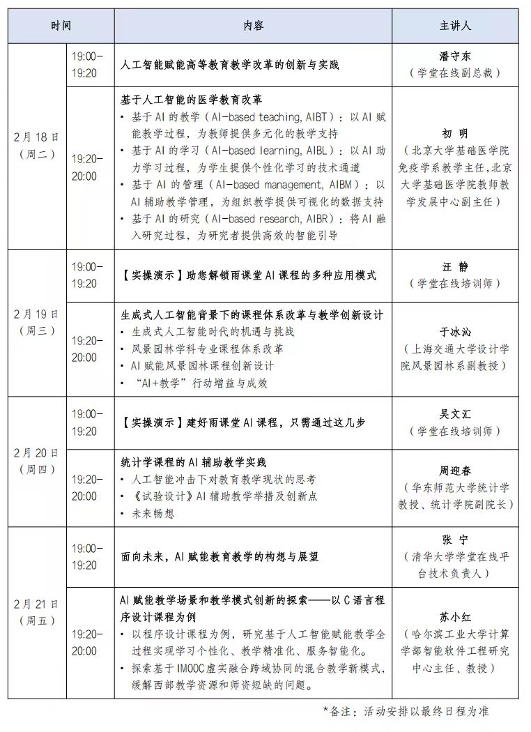
三、培训主题及内容

四、教师操作流程
1.身份绑定 :打开微信关注“雨课堂”公众号,点击“更多”→“身份绑定”:在学校列表中选择“best365中国官方网站”绑定。账号:工号,密码:hnit加工号后六位。
2.扫码加入活动班级

3.观看直播
本次直播活动支持通过“雨课堂”微信端和电脑网页端两种方式观看。
(1)通过“雨课堂”微信端观看直播
进入手机微信-搜索并进入“雨课堂”小程序,直播开始时在小程序页面上方有“你有1个课正在上课”的提醒,点击进入观看直播。
(2)通过电脑网页端观看直播(推荐使用Chrome、火狐等浏览器)
浏览器输入www.yuketang.cn,点击右上角“登录网页版”进入课程页面后,“正在上课的课程”将出现在页面上方,点击可进入当前直播页面并可全屏观看。
4.回放指南
直播结束后,再次进入课程班级,可以看到课程回放入口。在专家允许下,课程支持回看。
五、学时认定
教师观看单场直播认定2学时,最多认定8学时(教师发展中心将为参训教师颁发培训证书)。
教务处(教师发展中心)
2025年2月17日