一、公司简介:
公司成立于1999年,主要从事各类印制电路板的设计、研发、制造与销售业务。产品广泛应用于通讯产品、计算机、消费性电子及各类3C电子等产品。
鹏鼎控股的制造基地分布于深圳、秦皇岛、淮安。服务半径覆盖中国大陆、中国香港、中国台湾、日本、韩国、美国及越南等地,可以为全球客户提供高速、高质、低成本及高附加值的PCB设计、开发、制造及销售服务,满足客户的需求。
公司以“发展科技、造福人类,精进环保、让地球更美好”为使命,多年来致力于与世界一流客户合作,通过运用先进的研发技术,配合高效率、低成本的运营手段,构建出一个体系完善、布局合理的PCB产供销体系,打造了“效率化、合理化、自动化、无人化”的现代化工厂,成为业内极具影响力的重要厂商之一,在行业享有非常高的知名度。
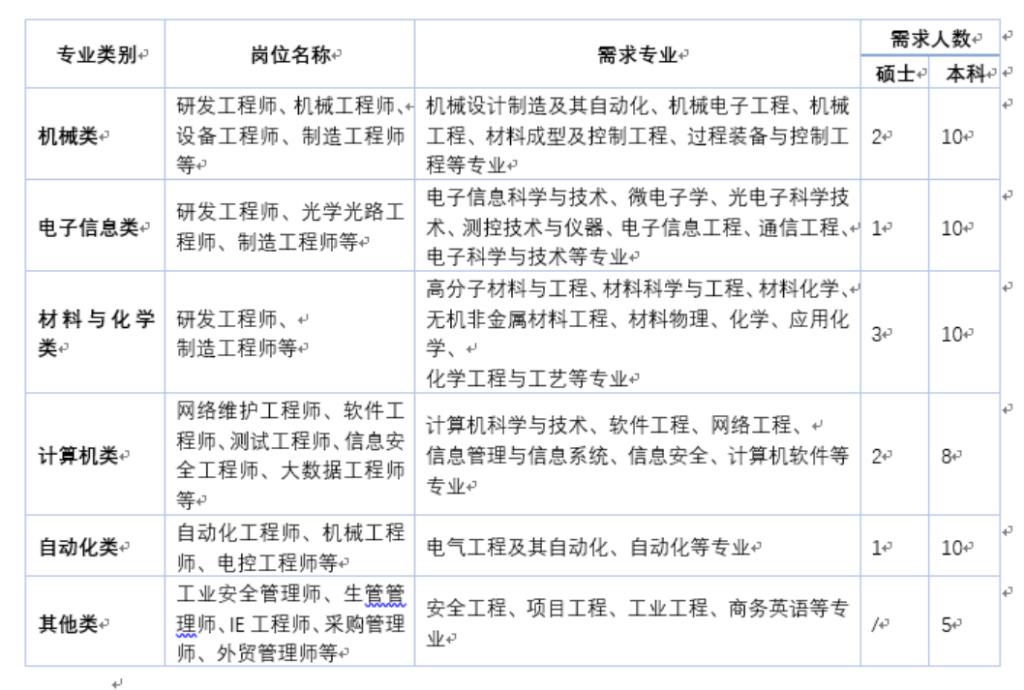
二、招聘岗位:

三、福利待遇:
1.综合薪资(本科6.5K-9K/硕士7.5K-12K),年终奖金、持续服务奖金、专利研发奖金、提案改善奖金及各类绩效奖金等;
2.入职即享受五险一金;
3.健康检查及员工出差海外之旅行平安保险;
4.多样表彰大会、庆生会、节日礼品、年度摸彩、相亲相爱活动基金;
5.享受各类假期: 病假/工伤假/产假/陪产假/婚假/丧假/有薪年假/事假等
生活环境。
1.多样化员工就餐服务,如面食馆、湘菜馆、台湾小吃店、水果店、超市、商业街;
2.宿舍4人/间(下桌上床),宿舍提供空调、免费洗衣服务;
3.园区周边提供上下班交通服务。
职业发展
1.拥有完善的培训体系,为员工提供全面的专业技能、管理职能培训,同时与多个知名院校合作,在职员工都可参与学历提升计划(专科、本科、研究生),同时会获得丰厚的奖学金;
2.设立管理及技术双轨发展通道,为每位人才提供适合自身的广阔的发展空间。
康乐活动
1.图书馆、健身房、篮球场、羽毛球场、乒乓球室、台球室、电影放映室、等文体娱乐设施;
2.每月组织主题月活动,如瑜伽、舞蹈、球类比赛、嘉年华、联谊等活动。
四、联系方式:
联 系 人:李先生
联系电话:15112595571
联系邮箱:jing-fu.li@avaryholding.com
联系地址:广东省深圳市宝安区松岗鹏鼎控股园区
(一审喻双江;二审王宏;三审万云涛)
五、招聘职位:
2023届本硕毕业生 深圳市 本科及以上 6K~8K/月