一、公司简介:
浙江吉利控股集团1997年进入汽车行业,一直专注实业,专注技术创新和人才培养,不断打基础练内功,坚定不移地推动企业转型升级和可持续发展。现资产总值超5100亿元,员工总数超过12万人,连续十一年进入《财富》世界500强(2022年排名229位),是全球汽车品牌组合价值排名前十中唯一的中国汽车集团。
吉利控股集团致力于成为具有全球竞争力和影响力的智能电动出行和能源服务科技公司,业务涵盖汽车及上下游产业链、智能出行服务、绿色运力、数字科技等。集团总部设在杭州,旗下吉利、领克、极氪、几何、沃尔沃、极星、路特斯、英伦电动汽车、远程新能源商用车、雷达新能源汽车、曹操出行等围绕各自品牌定位,积极参与市场竞争。集团以汽车产业电动化和智能化转型为核心,在新能源科技、共享出行、车联网、智能驾驶、车载芯片等前沿技术领域,打造科技护城河,做强科技生态圈。
【产业布局和品牌组合】
欢迎点击吉利控股集团2023全球校园招聘求职干货资料包了解详情:https://docs.qq.com/doc/DQ0tNaVBTVFlRb0VL
二、招聘岗位:



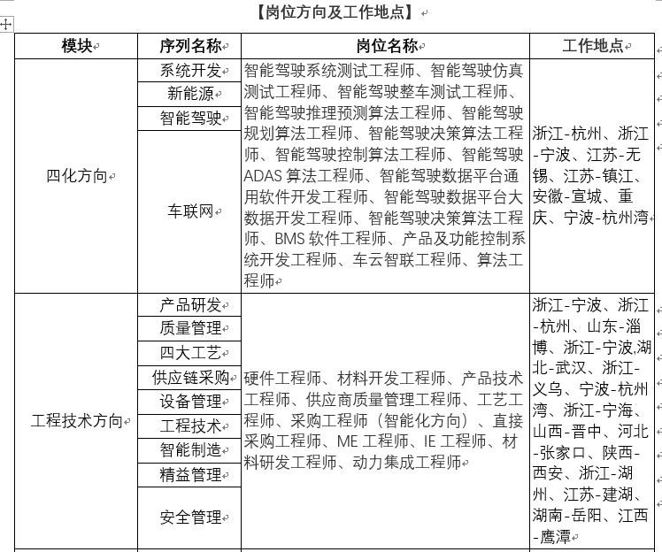
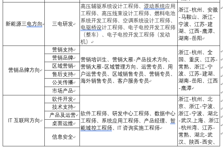
更多岗位详见官网campus.geely.com
【招聘对象】
2023届应届毕业的:本科、硕士、博士
国内应届毕业时间:2023.1-2023.7
海外应届毕业时间:2022.12-2023.12
【招聘流程】
网申+在线测评:1/31-5/31
专业面试+HR面试:2/6-5/31
Offer发放:2/24-5/31
签约入职:3/7-7/10
【投递方式】
简历有两种投递渠道,每名同学可以投递3个不同的岗位。
a.打开吉利校园招聘PC官网:campus.geely.com(建议使用Chrome浏览器)-注册、完善简历并投递。
b.关注“吉利招聘”公众号-加入吉利-校园招聘-注册、完善简历并投递。
三、福利待遇:
更多详见官网campus.geely.com
【GEELY校园大使招募中!】
校园大使是GEELY在高校的形象代言人,通过在校园内组织开展系列活动,协助校园招聘工作开展,提升GEELY在校的美誉度,维护雇主品牌形象,传播“快乐人生,吉利相伴”的理念,吸引更多的人才加入到GEELY的大家庭。你可获得世界500强实践履历、专属内推通道、结识优秀伙伴,欢迎大家扫码报名加入!
四、联系方式:
联 系 人:蔡经理
联系电话:18986289568
联系官网:campus.geely.com
(一审喻双江;二审王宏;三审万云涛)
五、招聘职位
其他 全国 本科及以上
5K-10K/月