1.项目概况
建筑概况:地上3栋、2栋以及4B栋建筑,面积48731.36m2;地下两层建筑,面积44962m2,建筑总面积:93693.36m2;
项目地点:湖南省衡阳市高新区;
项目功能:地上:为办公、商业、公寓、配套用房(包含物管);地下:为车库和设备用房,由五栋楼以及地下室构成。

图1 虚拟大学城项目效果图
2. BIM技术应用创新点

图2 实施框架
(1)revit土建模型。
技术难点:地下车库总建筑面积大,弧形车道、集水坑、异形幕墙建模难度大。
解决方法:自建集水坑族,幕墙采用内建体量。技术亮点:灵活运用工作集进行建模,减轻电脑负荷,项目多轴网体系采用共享坐标。

图3 土建模型
(2)Magicad模型
技术难点:本项目管线密集且复杂,图纸非竣工图纸,各专业还存在诸多碰撞。
解决方法:在建模过程中,逐一修改碰撞点,消除碰撞,完成机电模型建立。

图4 安装模型
(3)Navisworks碰撞检测
技术亮点:在revit中将土建、给排水、电气、通风多专业整合,导出NWC文件,通过Navisworks进行碰撞检测,发现诸多管线碰撞。

图5 碰撞检测
(4)GTJ土建钢筋
技术亮点:通过模型整合,将四个单体合并成一个项目工程。

图6 土建算量模型
(5)GQI安装计量
技术亮点:导入外部清单,自动匹配项目特征,自动套取清单。

图7 安装算量模型
(6)造价指标分析(量&价)
造价指标分析:本工程造价指标相对于同等工程来说造价略高,主要原因是地下室原为五栋楼的整体地下室,面积大,造价高,拉高了三栋楼的单方造价。
主材 |
单方含量 |
工程量 |
钢筋 |
69.81kg/㎡ |
6540883kg |
混凝土 |
0.8402m³/㎡ |
78720.7237m³ |
电气配线 |
2.586 m/㎡ |
242313.14m |
管道 |
0.613 m/㎡ |
57476.62m |
风管 |
0.177㎡/㎡ |
16618.57㎡ |
(7)施工场地布置
技术亮点:按照中建CI标准化图集进行施工现场布置,同时严格满足施工现场布置的相关规范。划分生活区,办公区,施工区,同时根据施工进度合理安排材料堆场位置,合理规划施工机械位置,减少二次搬运费,方便施工。


图8 施工场地布置
(8)斑马梦龙进度计划
技术亮点:在保证工序正确的前提下,合理安排各工作时间,使相同工种在2#栋和4B#栋间进行连续施工,减少同时进场施工队数。
在主体结构施工中,各工作之间进行合理搭接,充分利用空闲工作面,缩短工期。针对一层多达2.2万平方米的地下室,我们将其分成了10个区进行施工。

图9 地下室施工分区 图10 施工进度计划
(9)泵房深化
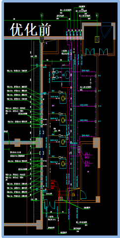
技术难点:泵房里面管线错综复杂,按照图纸建模出现诸多碰撞。解决方法:针对泵房内的管道以及风管碰撞问题,调整了部分管道的高度以及水平位置,使管道排布更加整齐,避免碰撞,同时对支吊架进行深化设计。

图11 管综优化
(10)砌体排砖
利用砌体排砖技术,于施工前将所有砌块、导墙、顶砖的空间位置预先做好定位和统计,将非标准砌块提前做好加工。


图12 砌体排砖
(11)VDP-VR交互




图12 VR漫游图
3.获奖情况
(1)“第三届全国中高等院校BIM电子招投标大赛”全国特等奖。
(2)“第五届全国高校BIM毕业设计大赛”全国一等奖。

图13 获奖证书