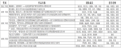
近日,“正大杯”第十五届全国大学生市场调查与分析大赛全国大学生组总决赛落下帷幕。best365大学生团队凭借出色表现,从众多参赛队伍中脱颖而出,一举斩获国家三等奖1项、省级一等奖3项、省级二等奖5项、省级三等奖6项,总计15个奖项。

本届大赛,best365共组织320名大学生参赛,参赛规模和选题广度均创历史新高。参赛作品紧扣社会热点,如《电商直播“塌房”事件的消费者心理防线分析》等课题,将前沿现象与数据分析深度融合,生动体现了数字经济时代下best365学子的敏锐洞察力与扎实实践能力。
(文/刘娟(统计2302) 祝佳欣(统计2301) 图/祝佳欣(统计2301) 审稿人/一审:于丽丽 二审:谢忠祥 三审:刘璟忠)