党建思政

当前位置: 部门首页 > 党建思政 > 正文
党务知识 | “第一议题”制度 什么是“第一议题”制度?
发布日期:2025年03月26日  点击:[]次

第一议题制度,就是聚焦政治建设这个党的根本属性,各级党组织必须把学习习近平新时代中国特色社会主义思想和党的二十大精神、习近平总书记重要讲话精神等内容,作为党委会、理论中心组学习、支部大会、支委会、党小组会及其它党内重要会议的第一议题,第一时间组织传达学习。

党委率先垂范,全面深入领会精神实质和实践要求,切实增强贯彻落实的责任感和使命感;广大干部党员加强教育培训,着力在学懂弄通做实上下功夫,推动学习贯彻不断深化、不断取得实效。

建立实施第一议题制度,是持续加强党的政治建设、提高政治站位和政治能力、强化党员干部思想淬炼的重要抓手,是切实发挥各级党组织的领导作用的重要手段。因此,学习习近平新时代中国特色社会主义思想是各级党组织班子会议第一议题,放在各项议程的第一项,作为最重要的学习内容抓实抓细抓好,这是对第一议题制度的正确理解!


怎样落实第一议题制度?

推动第一议题制度化

对习近平新时代中国特色社会主义思想和党的二十大精神、习近平总书记重要讲话、指示批示精神等内容,第一时间组织传达学习,列为党委会、理论中心组学习、党组织三会一课和其它重要会议的第一议题,把学习融入日常、抓在经常。

坚持第一议题常态化

紧扣学习重点内容认真制定学习计划,重点从习近平总书记发表的重要讲话、重要指示批示中研究确定学习内容,并结合上级重大决策部署,及时组织学习,确保制度执行常态化。组织学习指定必读书目,读原著、学原文、悟原理,有的放矢思考研究相关问题,秉轴持钧、以一持万,为开展工作找准金钥匙定盘星。

做到第一议题规范化

重点从习近平总书记对本行业本领域相关的重要指示批示,习近平总书记公开发表的重要讲话,明确学习重点,全面学深学透。持续完善第一议题机制,形成学习研究、督办立项、建立台账、推进落实、督促检查、考核评估、整改提升的工作闭环,确保事事有着落、件件有回应。

确保第一议题实效化

严格按照中央统一要求进行领学,深入领悟内涵、精准把握外延,把第一议题制度的贯彻落实与正在开展的工作相融合。强化落实政治自觉、思想自觉、行动自觉,结合实际研究制订贯彻落实措施。把落实第一议题机制与正在开展的工作融合起来,将习近平新时代中国特色社会主义思想转化为指导实践、推动工作的强大动力,奋力推动高质量发展。

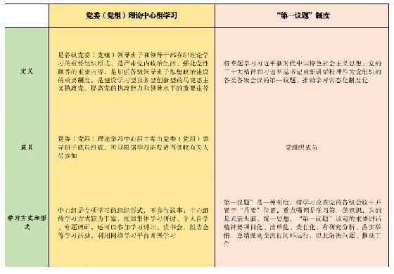
党委(党组)理论中心组学习与第一议题制度的区别


























总书记说

领导干部学习,要正确把握学习的方向。忽视了马克思主义所指引的方向,学习就容易陷入盲目状态甚至误入歧途,就容易在错综复杂的形势中无所适从,就难以抵御各种错误思潮。

要以知之者不如好之者,好之者不如乐之者的态度对待学习,真正把学习作为一种追求、一种爱好、一种健康的生活方式,做到自觉学习、主动学习、终身学习,在好学乐学中实现博学之,审问之,慎思之,明辨之,笃行之

学到的东西,不能停留在书本上,不能只装在脑袋里,而应该落实到行动上,做到知行合一、以知促行、以行求知,正所谓知者行之始,行者知之成。每一项事业,不论大小,都是靠脚踏实地、一点一滴干出来的。

学习需要沉下心来,贵在持之以恒,重在学懂弄通,不能心浮气躁、浅尝辄止、不求甚解。


来源:人民日报