学校主页 联系我们 加入收藏
当前位置: 本站首页 > 招生就业 > 就业指导 > 正文
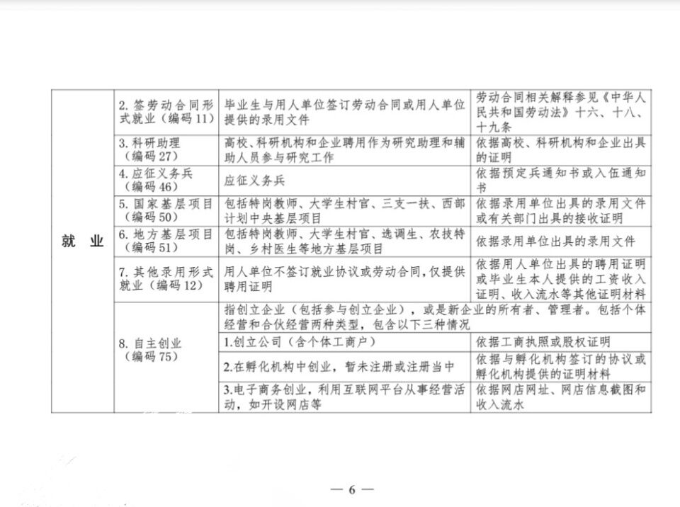
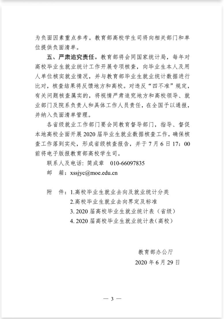
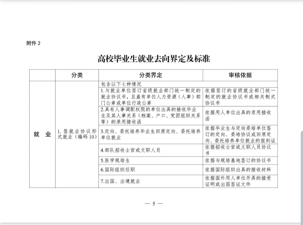
教育部办公厅关于严格核查2020届高校毕业生就业数据的通知
发布日期:2020年10月20日  点击:

教育部办公厅关于严格核查2020届高校毕业生就业数据的通知