Home
Introduction
Faculty & Staff
Majors
Education and Teaching
Research
Students
Party-mass Work
Recruitment & Employment
Alumni Home
Information Disclosure
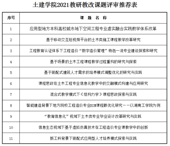
根据学校教务处下发的“关于开展2021年教学改革研究项目立项工作的通知”精神,7月20日学院在暑期第一次工作会议,部署教研教改课题申报工作,要求每个教研室高度重视,将申报工作落实到位。8月16日,唐晓雪副院长组织各教研室主任及专业负责人,为课题申报书进行初步评审,并提出修改意见,课题负责人根据意见进一步修改申报书。截至8月25日,共收到各位老师申报的课题十三份,最终经学院评审推荐下列教改课题参与学校评审: