您现在的位置: 本站首页 > 教育教学 > 教学运行 > 正文

外国语学院关于开展2022-2023-1学期期初教学检查

浏览数:次 发布时间:2022-09-16 打印本页

各教研室、语言实践中心:

   根据学校及学院教学安排,外国语学院决定9月19至23日(第五周星期一~星期五)开展2022-2023学年第一学期期初教学检查。现将有关事项通知如下:

一、教学检查的方式

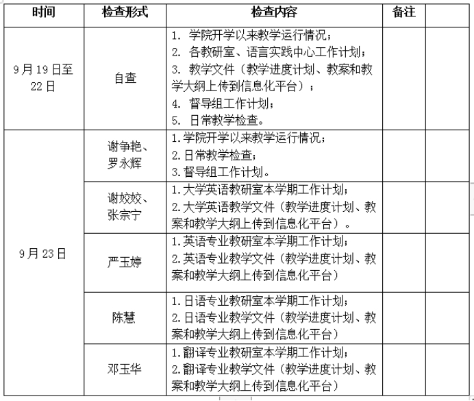
1、9月19日至22日,各教研室组织自查、整改,撰写自查报告;

2、9月23日,学院督导组牵头,组织检查、整改,学院撰写检查情况报告。

3、教评中心组织教务处和督导团现场检查并评分。

二、教学检查的内容

1、开学以来教学运行情况;

2、本学期的教学文件(教学进度计划、教案和教学大纲上传到信息化平台);

3、教研室、实验中心学期工作计划;

4、学院督导组学期工作计划;

5、学院日常教学检查值班安排及前五周教师、学生的基本教学情况检查记录。

三、检查的相关要求

1、学院督导组学期工作计划,教研室、语言实践中心学期工作计划要结合学校和学院的年度重点工作进行制定。

2、本学期所有的理论课与实践课均需准备教学文件,教学文件的编写要以2022年版人才培养方案为依据,符合教学大纲要求;教学文件撰写格式参照教务处最新模板要求;本学期新开课或开新课教师至少需准备三分之一的课程教案。

3、教学进度计划以教学班为单位编制,学院留存一份并整理归档;同一教学班由多名教师承担教学任务的课程,教学进度计划要将课时分解到具体的教师。混合式课程的教案要有具体明确的实施方案(课时分配、教学资源、教学手段与方法、教学内容与进度安排、考核要求等)。

  1. 学院督导组要认真组织自查工作,对于发现的问题落实到人、整改到位;

  2. 自查后需将:1)各教研室开学以来运行情况;2)本学期教研室工作计划;3)教学文件;4)自查自改情况总结;5)教学文件检查汇总表;6)信息化教学平台使用及上传情况统计表;7)督导组工作计划;8)日常教学检查安排及检查情况。(电子档发QQ邮箱1040726694)

  3. 检查安排

     

     

    附件:

    1.教学文件汇总表

    2.信息化教学平台使用及上传情况统计表

     

     

     

    外国语学院

    2022年9月16日

 


版权所有@best365(中国)股份有限公司-官方网站 | 地址:湖南省衡阳市珠晖区衡花路18号 | 邮编:421002

湘教QS3-200505-000096 | 湘ICP备 11007652号 best365中国官方网站智慧校园建设与管理中心制作维护

管理入口