优企视频

当前位置: 部门首页 > 优企视频 > 正文
振石控股集团招聘简章
2022年04月01日  点击:[]

振石控股集团有限公司招聘简章

一、公司简介:

振石控股集团,中国民营企业500强。地处长三角杭嘉湖平原,作为浙江首批股份制改革试点企业,在创始人张毓强的带领下,经过半个多世纪的卓越发展,现已形成特种钢材、镍铁制造、矿产资源、风电基材、复合新材、科技研发、贸易物流、房产开发、酒店健康、金融投资等在内的多元化产业布局。

振石,秉承“勇敢走出去,坚定走下去,成功走回来”理念,大力推进国际化进程,积极践行国家“一带一路”倡议,现已在国内及美国、西班牙、印尼、埃及、土耳其等国家设立了五十余家控(参)股子公司。振石,坚持高质量发展,高速度增长,高品质提升的“三高战略”,朝着创百年振石、树百份信心、争百倍努力、交百分答卷的“四百定位”奋勇前行。振石的崛起壮大,展示了中国改革开放发展史,树立了中国民营企业发展的成功典范。

 

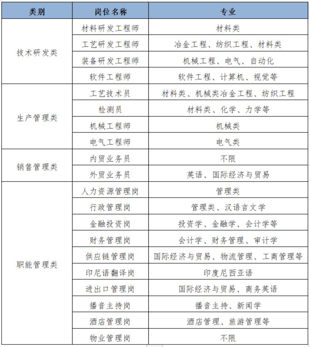
二、招聘岗位:

 

 

三、福利待遇:

*薪酬(首年年薪,每年1月在上年度基础上调薪10%以上)

 

注:冶金岗位另外增加1-2万/年津贴。

*优秀院校津贴

 

*省级优秀毕业生:国内一本优秀毕业生,400元/月;国内二本优秀毕业生,300元/月。

*福利:双休、六险一金、法定节假日、三室一厅免费住宿、带薪年假、节日福利、高温补贴、年终奖金、先进奖励、健康体检、无息购房贷款……

人才培养(1年系统培训,36个月师带徒培养)

 

四、联系方式:

 系 人:徐小姐

联系电话:0573-88183078/15757377989

简历投递:hr@zhenshigroup.com

公司官网:www.zhenshigroup.com

  

联系我们

招生办公室:0734-3452028

就业指导中心:0734-3452345

就业市场拓展科:0734-3452269

关注我们

  • 招生微信号

  • 就业微信号